dBpoweramp Music Converter { Help Index > CD Ripper > Secure Setup Guide }
This setup guide is a walk through of the steps involved in obtaining the best possible results from ripping Audio CDs using dBpoweramp CD Ripper.
To Secure or not to Secure?
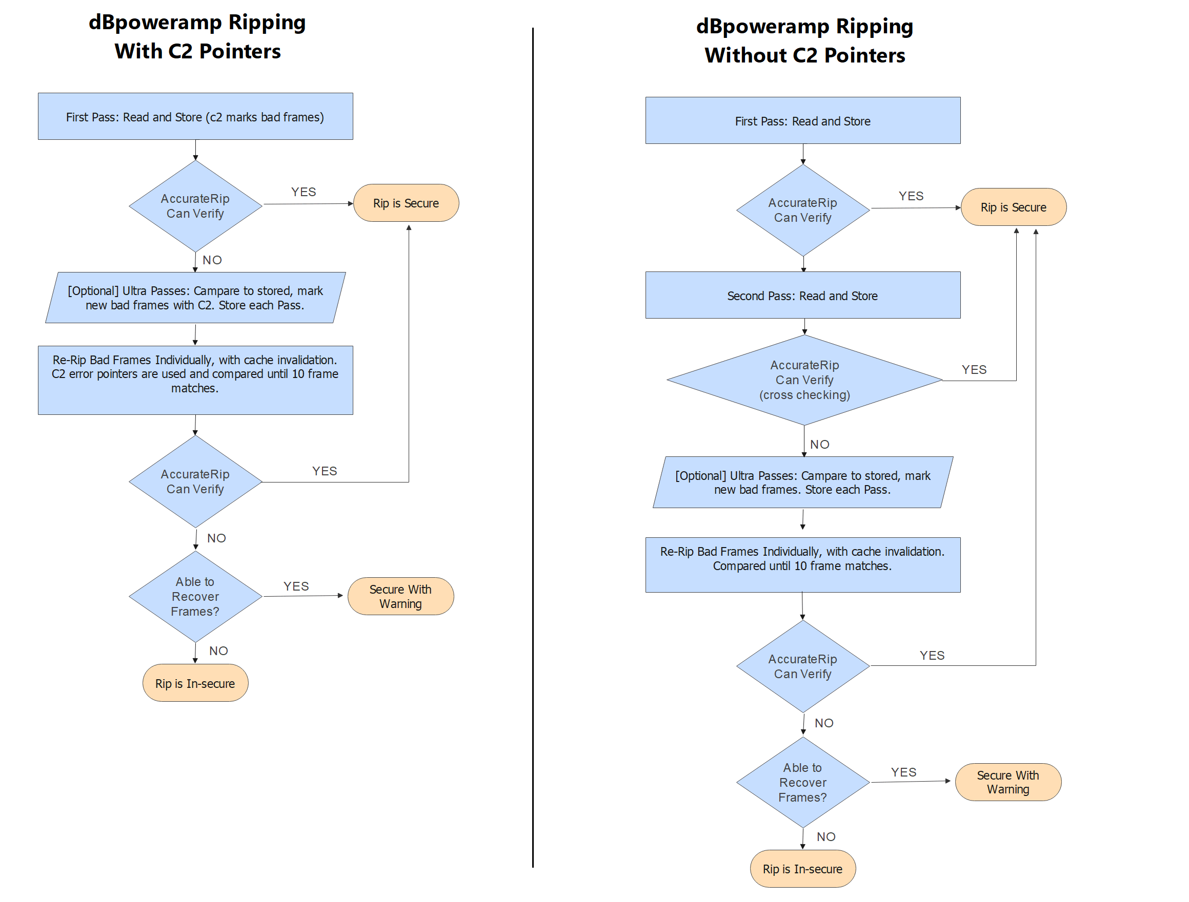
Secure Ripping is the process where CD Ripper does its utmost to detect and potentially recover, by re-reading, errors when ripping audio CDs. A number of technologies are employed for this feat:
- AccurateRip: online database containing ripping results from other people, comparing your rip to AccurateRip CD Ripper can tell with certainty that a rip was error free,
- Re-reading: more often than not errors will change each time they are read, then can be detected and recovered by reading multiple times. For this to happen the drives Read Cache needs to be cleared, see Drive Cache Defeating later,
- C2 error pointers: the ability for a drive to tell a ripping program that the ripped data has errors. Not all drives support C2 pointers, some drives support it badly (ie many errors slip through undetected). dBpoweramps Secure ripper benefits from C2 Error Pointers unless enabling c2 produces phantom errors.
The process of dBpoweramp's unique secure ripping is:

Non-secure ripping mode, often referred to as burst is employed by programs such as Windows Media Player, or iTunes. These programs will not indicate your rip has errors.
Configuring
This is where the real work begins, effort put in at this stage will ensure best possible results - we have a saying
'rip once - rip right', ripping is a time consuming process, it should be only done once to create perfect, verified results.
Decide on an audio format, preferably a lossless audio format (a file compressed with a lossless encoder will decompress 100% identical to the source file, no audio quality is lost).
Popular audio formats are FLAC and Apple Lossless. The choice of audio format depends on the programs used for playback: iTunes prefers Apple Lossless and practically all other programs prefer FLAC.

Choose the encoder in the Rip To section, lower left corner of CD Ripper
FLAC as shown here does not have many options, Lossless codecs in general do not have many options,
all compression modes are lossless, higher encoding modes require more CPU
encoding time, and will only achieve an extra 1% compression.
Level 5 is a good choice for FLAC, balance between minimal compression time and reasonable compression.
By default ripped audio files are placed in the Music folder saved under
Artist\Album\Track Number Artist - Title this option could be changed to suit using
Set next to
Naming.
Adding DSP Effects
Click the
DSP tab and
Add the DSP effect
ReplayGain (not ReplayGain (apply) ). This effect calculates the loudness of the audio track and writes such a
value to the ID Tag. A compatible audio player can use that value to correct the volume of the track so tracks from different discs all appear with the same volume, ReplayGain does not change the audio, only
a tag which contains a loudness value which a player can use. On the ReplayGain settings page:

EBU R128 is a newer form of Replaygain calculation, if ripping to an Apple format enable the iTunNORM tag option to write in a format iTunes can use.
Depending upon which audio player is used, if the player can handle 24 bit audio files, then adding the DSP effect
HDCD is useful, in that any HDCD audio CDs (a special encoded audio CD with
20 bits of encoded audio information) will be detected and encoded to a 24 bit audio file, non HDCDs are left at 16 bit.
Configuring Secure Ripping
Click the green menu button (top toolbar) >>
CD Ripper Options the
Ripping Method to
Secure (Recover Errors):

Looking further down the page:
[Advanced option] If your CD drive supports reading into the lead / lead out, check the option
Read into Lead-in or Lead-out (most CD drives do not support this, generally only Plextor drives).
CD drives have a fixed offset, later in this guide the offset of the drive is found, for drives with a + offset the CD drive would have to be able to read into the Lead-out, where a drive with a - offset would have to read into the Lead-in. By over-reading (if the drive is capable) the
first or last few samples can be read from the CD, in almost every instance these samples are silence, and overreading is not important. Visit
daefeatures.co.uk to determine the status of your CD drive.
AccurateRip will find the offset of your drive automatically (see later
Configuring AccurateRip).
Now is time to configure the CD drive for secure ripping, click
Secure Settings next to the
Secure (Recover Errors) line:

Ultra Secure:
If your drive supports C2 pointers (see later), set as Minimum Ultra Passes: 1 Maximum Ultra Passes: 2 End After Clean Passes: 1
If your drive does not support C2 pointers, set as Minimum Ultra Passes: 2 Maximum Ultra Passes: 4 End After Clean Passes: 2
Maximum Re-Reads control how many times a 'bad' section is retried, with C2 pointer support this can be set to a higher number, such as 60. Without C2 support it is not recommended that this value be increased, as there is more of a chance
of a consistent error getting through ripping.
C2 Pointers
C2 pointers are an extra level of error detection, where the drive signals back to the program there are errors. If C2 pointers are supported they are useful, yet the only way to be sure if supported is to intentionally damage a CD and test for them.
In other programs the recommendation might be to always disable C2 support, this is not true in CD Ripper, as long as it is not giving false data values.
Testing for C2 Pointers
Take an audio CD which is never to be used again, with a black permanent marker pen draw a triangle onto the silver side of the CD (side which is normally placed downwards into a CD player):

Place this CD in your CD drive and click
Detect c2 Support, if your drive supports C2 pointers it will detect by the end of the disc - noting if a c2 pointer error is signaled right at the start then
the cd drive might not be compatible (the above black marker test would signal a c2 error about 1/4 of the way through the test).
Drive Cache Defeating
For secure rippers to work correctly the cache must be invalidated, this is normally done by reading an area larger than the drive caches, by default CD ripper sets a 1024KB cache, which is larger than any audio cache, the no-brainer is to leave the cache value at this and be assured that the drives cache will not hinder secure ripping.
The cache can be detected (it is likely to be much much smaller than the default value), detecting cache size is quite difficult, it is recommended that 1024KB is used instead.
Clear Read Cache with FUA is an option which can quickly clear the cache, it should only be used on compatible Plextor drives (the older true Plextors), there is an option to test for this feature.
Continuing with the options, set these:

Secure Rip Abort options will end ripping early if the disc is badly damaged, this is important as a secure ripper can sometimes try too much to recover a damaged disc, sometimes spending 2 hours on one disc, which
is not overly healthy for a CD drive. A
Secure Extraction Log is used to save details (to a text file) of all actions taken on a disc (which tracks had errors, where the errors were), noting that
Log Filename is left as the default value. The log file is saved to the Music Folder as a text file.
Configuring AccurateRip
AccurateRip consists of an online database of other users ripping results, by comparing your CD rip (a small CRC of the track data) to theirs it can be known with almost certainty that the rip was free from errors. Before AccurateRip can be used it must find your
drives read offset. To do so insert a popular CD, if the CD can be used AccurateRip will offer to find the offset:

Normally only one CD is needed to configure AccurateRip, but if your CD drive does not appear in AccurateRip's main database of CD drives then 3 matching results from 3 different discs will be required, it can take many CDs to find this offset, keep feeding discs, it is best to try newer releases when finding offsets.
Note if the drive is [purged] from
[AccurateRip Drive List], it is because that drive was found to have inconsistent offsets and 3 matching discs are needed as though the drive is absent from the database.
When finding the offset for your drive, it is not required to actually rip the CD, insert disc, click
Configure, then try the next disc.
Once the offset is found it will be reported:

When AccurateRip is operating it will report a message next to a track such as
Accurate (12): this reports your rip matched 12 other peoples rips (the confidence number), anything above a confidence of 1 can be relied upon.
On a damaged track the report might be
Inaccurate (2), where your rip disagrees with two other peoples Rips. If all tracks dis-agree with AccurateRip then it is likely your CD is a different pressing to the one in AccurateRip's database.
Meta Data
Finally an important part of CD Ripping, often overlooked is Metadata. Quality track details and album art are to '
rip once - rip right'. CD Ripper uses 5 online metadata providers, with PerfectMeta
active automated metadata retrieval results are as good as possible for an automated system, occasional manual intervention might be required:
If the track names are wrong, or require correction, press ALT + M (or click Metadata Icon on the tool bar) to activate the PerfectMeta review page, clicking on a different provider (buttons at the top) uses all the data from that provider, or clicking on a single item shown will use that item.
Missing album art can be added quickly by clicking on the art image.
By default CD Ripper will embed album art inside each ripped audio file (audio format permitting) and also write a Folder.jpg file to the location of the album.